简体版
|
繁体版
无障碍
首页
政务公开
新闻资讯
依法行政
网上办事
审计之窗
公众互动
26813770
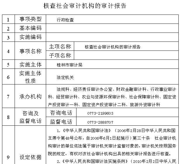
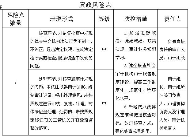
行政检查之十二:核查社会审计机构的审计报告
20
桂林市审计局
admin
2019-01-23
245726
行政权力
当前位置:
首页
>
依法行政
>
行政权力
行政检查之十二:核查社会审计机构的审计报告
2019-01-23 00:00 来源:桂林市审计局 作者:admin
我要收藏
公共资源调用站点
文章分享
分享
微信
头条
微博
空间
qq
【字体:
大
中
小
】
打印
附件:核查社会审计机构的审计报告流程图
文件下载:
19. 核查社会审计机构的审计报告.doc
关联文件: