简体版
|
繁体版
无障碍
首页
政务公开
新闻资讯
依法行政
网上办事
审计之窗
公众互动
26813771
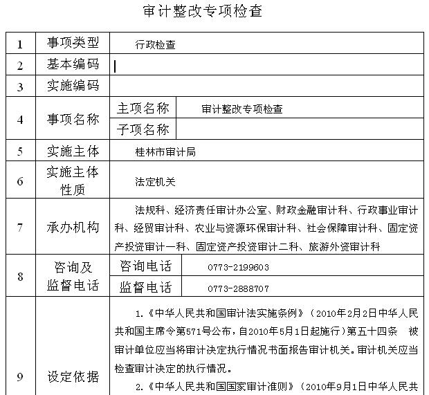
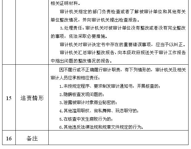
行政检查之十三:审计整改专项检查
20
法规科
admin
2021-03-05
245726
行政权力
当前位置:
首页
>
依法行政
>
行政权力
行政检查之十三:审计整改专项检查
2021-03-05 08:41 来源:法规科 作者:admin
我要收藏
公共资源调用站点
文章分享
分享
微信
头条
微博
空间
qq
【字体:
大
中
小
】
打印
附件:审计整改专项检查流程图
文件下载:
20. 审计整改专项检查流程图.doc
关联文件: