简体版
|
繁体版
无障碍
首页
政务公开
新闻资讯
依法行政
网上办事
审计之窗
公众互动
26814018
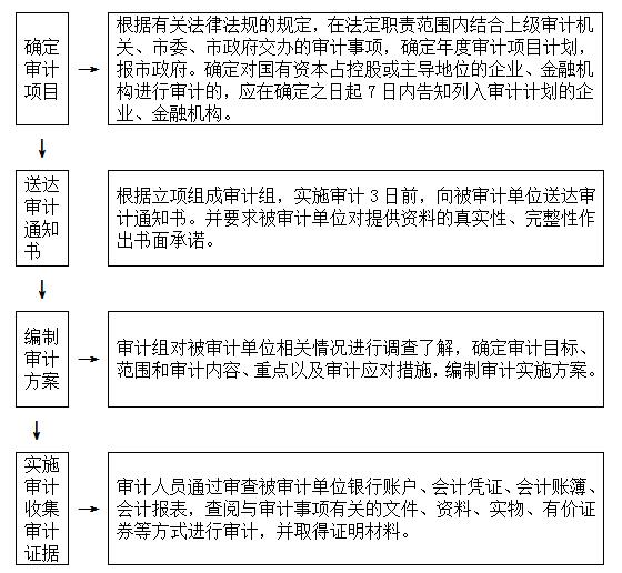
执法程序—财政财务收支审计流程图
20
桂林市审计局
admin
2018-08-21
245719
行政执法公示
当前位置:
首页
>
依法行政
>
行政执法公示
执法程序—财政财务收支审计流程图
2018-08-21 00:00 来源:桂林市审计局 作者:admin
我要收藏
公共资源调用站点
文章分享
分享
微信
头条
微博
空间
qq
【字体:
大
中
小
】
打印
文件下载:
关联文件: